2010秋季教辅评价结果暨推荐书单正式公布
江苏图书质量评价工作指导委员会第五次新闻发布会
为了解决广大学生、家长及学校在选用教辅图书上的困扰,促进江苏图书市场,尤其是教育图书市场的健康发展,江苏图书质量评价工作指导委员会于2008年6月成立以来,通过社会调研和专家评审,分别四次向社会推荐了一批用户反映好、专家认同度高的教辅图书名录,还将少数质量低劣的教辅书公开曝光,受到社会各界的普遍欢迎。我们通过坚持不懈的努力,使这项工作的公益性,公开、公平、公正的客观性日益显现出来,受到了出版、发行界的广泛关注、积极支持和主动参与。推荐书目的公布为家长、老师选购教辅图书提供了帮助,维护了消费者获得质量合格“产品”的权益;教辅图书评价七项标准的公开和在质量评价过程中的应用,对统一教辅图书质量标准、推动出版发行界加强质量管理、实施有效的社会监督诸方面都发挥了重要作用,已经并将继续促进教辅图书市场健康发展。




省出版物发行协会会长、江苏凤凰新华书业股份有限公司总经理 周 斌 与会发言



江苏图书质量评价指导委员会秘书长:耿 宁 主持会议


省出版物发行协会副会长、江苏大众书局董事长 缪炳文



江苏卫视现场采访省教育学会副秘书长裘宗丞老师
第五次教辅评价工作是从2010年6月开始的。指导委员会在各方支持下,根据前几次评价工作经验,将广泛开展问卷调研、各书店公开销售和公有民营书商直销业绩统计有机结合起来。这就使本次优秀教辅图书征集工作做得更加全面、合理。
本次调研对象仍为江苏中小学2010秋季在售的语文、数学、外语三门学科在义务教育阶段的学习辅导用书和练习用书。我们根据市场调研和销售排行,江苏图书质量评价工作指导委员会筛选出48个系列967个教辅品种进行问卷调查,调研范围为南京、盐城、苏州、常州、宿迁、南通、无锡、扬州、连云港等十多座城市四十余所学校,参加调研的学生和家长达10000人,回收有效问卷6613份。
根据调研结果,指导委员会对120本使用度高,反响比较大的教辅图书进行了样书采集,并送16名专家评审,这些专家均为江苏各地中小学特、高级教师,都拥有驾驭教材的知识能力水平和丰富的教育教学实践经验。评审工作以“优秀教辅七项标准”:“内容科学;与课程标准及配套教材一致;文字(包括标点)、数据、符号准确;符合阅读对象的年龄特征;练习和训练的难易梯度、知识点的覆盖面、重点与非重点兼顾、形式多样、重复率和总量控制等诸方面比较合理;教师、学生使用后获得广泛认可;纸张、印刷、装帧质量好,价格合理”为依据。专家们的评审,逐本进行,历时近1个月。通过专家们的辛勤工作,最终确定推荐书目61种:小学语文11种,小学数学12种,小学英语5种;初中语文9种,初中数学14种,初中英语10种。其中,评审专家发现优点、特色明显而又未挑出毛病的教学辅导用书有24种,被列为“无条件推荐”的对象,占推荐总数的近40%。其余37种,尽管还存在这样或那样的不足,但瑕不掩瑜,仍然达到了“优秀教辅七项标准”的基本要求,足可保证学生使用的安全、可靠和有益,专家们在针对它们存在问题提出修改或改进意见的同时,予以“有条件推荐”。 值得庆幸的是,在今年秋季推荐书目中“无条件推荐”所占比率创造了最高记录。我们认为,它从一个侧面反映了江苏省教辅图书市场正在健康向上发展的大趋势。
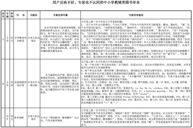
另外本次调查还筛查出质量低劣的教辅图书5种,现予以曝光。让我们的孩子远离质量低劣的教辅图书,是我们的不懈追求。这次曝光的低劣教辅图书数量的增多是我们加大工作力度的结果。我们希望借此进一步动员社会各界共同努力,面对仍然存在的低劣教辅图书保持如同“过街老鼠人人喊打”的强大压力,努力为孩子们健康成长创造良好环境。
许多未被推荐的教辅图书存在的质量问题是五花八门、又轻重不一的,这些问题在这此次曝光的5种质量低劣的教辅图书身上有着集中的反映。公开曝光是为了纠正和克服这些普遍存在的质量问题。优秀教辅图书的推出提供了可供参考的成功经验,昭示了提高教辅图书质量的正确方向和前进道路。将这两个方面结合起来,对于普遍提高教辅图书的质量水平具有重要意义。
为此,江苏图书质量评价工作指导委员会愿借本次新闻发布会之机,邀请与教辅图书编辑出版发行使用有关的各界人士,同舟共济、群策群力、各尽所能、各展所长,积极参与教辅评价监督———这项利学、利民、利国的公益事业,积极利用教辅评价工作成果促进教辅图书质量的普遍提高和教辅图书市场的健康发展。
附:
2010秋季“用户反映好、专家认同度高的中小学教辅类图书单本” 推荐表和“用户反映不好、专家也不认同的中小学教辅类图书单本”曝光表 右击目标另存为


江苏图书质量评价工作指导委员会
2010-8-25